400-676-8872

400-676-8872

资讯
实验室家具全解析(一):功能台选型指南
2026-04-07

一、材质及性能分析

1.台面材质对比

1)环氧树脂(使用年限:10-12年)

优点:环氧树脂耐强酸碱、可修复、抗高温

缺点:成本高

使用场景:化学实验室(强腐蚀环境)

2)实心理化板(使用年限:5-8年)

优点:性价比高、防潮、抗冲击

缺点:长期接触强酸易老化

使用场景:教学/常规检测实验室

3)不锈钢(使用年限:8-10年)

优点:易消毒、抗菌

缺点:不耐氯离子、易划伤

使用场景:生物洁净室、食品检测

4)陶瓷(使用年限:12-15年)

优点:耐高温(1000℃)、无污染

缺点:脆性高、承重有限

使用场景:高温实验区(马弗炉旁)

 

2.柜体材质选择

1)全钢结构(使用年限:10-12年)

优点:耐腐蚀、承重强(≥300kg/m²)

缺点:重量大、成本高

2)钢木结构(使用年限:8-10年)

优点:轻量化、经济、美观

缺点:木材需防潮处理

3PP塑料柜体(使用年限:6-8年)

优点:耐氢氟酸、一体防漏

缺点:耐温<80

 

关键组件:

铰链:304不锈钢铰链(开合≥10万次)。

滑轨:三节静音导轨(承重≥30kg)。

地脚:ABS可调脚(调节范围30-50mm,防滑减震)。

 

提示:钢木结构禁止用于湿度>70%环境,木材膨胀率超0.3%将导致结构变形!

 

3.材料选择建议

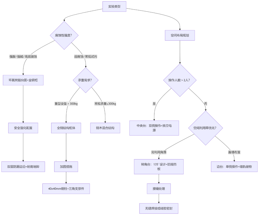
1)高腐蚀环境(如酸碱试剂区)

台面:环氧树脂(耐硝酸/氢氟酸)

柜体:全钢+环氧喷涂(厚度≥75μm

强腐蚀区:台面加厚至30mm,防漏边沿≥20mm

2)生物洁净室

台面:316不锈钢(耐消毒剂反复擦拭)

柜体:全钢焊接(无缝防菌设计)

3)预算有限场景

台面:12.7mm实心理化板(四周加厚至25.4mm防崩边)

柜体:钢架+三聚氰胺板(PVC封边防水)

 

4.类型应用指南

1)中央台(称重能力:≥400kg/m²)

使用场景:多人协作、大型设备放置

空间需求:双侧通道≥1.5m

推荐配置:全钢框架+环氧台面,岛式布局+环形动线。

2)边台(称重能力:≥250kg/m²)

使用场景:靠墙区域、小型操作

空间需求:单侧操作空间≥0.8m

推荐配置:钢木结构+理化板,墙上试剂架省空间。

3)中央台(称重能力:≥300kg/m²)

使用场景:L/U型布局优化

空间需求:转角≥90°预留,转角半径≥600mm

推荐配置:模块化拼接+防撞圆角设计,扇形抽屉利用率+35%

实验室家具全解析(一):功能台选型指南(图1) 

二、常见问题

台面被强酸灼伤如何修复?

解决方案:环氧树脂台面用砂纸打磨后涂专用修复漆;理化板需更换受损区域。

 

抽屉滑轨卡顿怎么办?

解决方案:①清除轨道杂物 ②涂抹硅基润滑脂 ③变形严重需更换DTC三节导轨。

 

全钢柜体生锈是否影响安全?

解决方案:锈蚀深度>0.5mm需局部补焊+重喷环氧涂层;否则加速结构性损坏。

 

转角台缝隙积污如何解决?

解决方案:采用135°斜角设计或安装扇形挡板,避免直角接缝。

 

中央台晃动如何加固?

解决方案:①调节地脚至水平(误差≤2mm/m) ②立柱加装三角支撑件 ③重型设备靠近承重梁。

 

三、维护周期及要点

640 (1).png 

安全红线:

强酸区禁用理化板台面(易渗透开裂)。

高温设备下必须垫陶瓷隔热垫。

电源插座距水源≥60cm(防触电)。

 

警示:违规混用柜体材质(如腐蚀区选钢木)可导致寿命缩短50%!维护记录应纳入实验室安全管理档案。


微信咨询
电话咨询
在线咨询
TOP